|
XerolySkinnerBscpp 1.0.0
C++版本的驱动库
|
IIC的基础实现方法 留下三个保护性接口需要实现,分别是控制时钟,控制数据,延时函数 更多...
#include <bscpp_IIC.h>

Public 成员函数 | |
| void | IIC_WriteOneByte (u8 id, u8 addr, u8 dat) |
| 使用总线发送一个字节数据 更多... | |
| u8 | IIC_ReadOneByte (u8 id, u8 addr) |
| 使用总线接收一个字节数据 更多... | |
| void | IIC_Write (u8 id, u8 addr, u8 *dat, u32 len) |
| 使用总线发送定长数据 更多... | |
| void | IIC_Read (u8 id, u8 addr, u8 *dat, u32 len) |
| 使用总线接收定长数据 更多... | |
| void | IIC_Start (void) |
| 发送IIC开始信号 更多... | |
| void | IIC_Stop (void) |
| 发送IIC停止信号 更多... | |
| void | IIC_SendAck (u8 ackbit) |
| 发送IIC应答信号 更多... | |
| u8 | IIC_WaitAck (void) |
| 等待应答信号 更多... | |
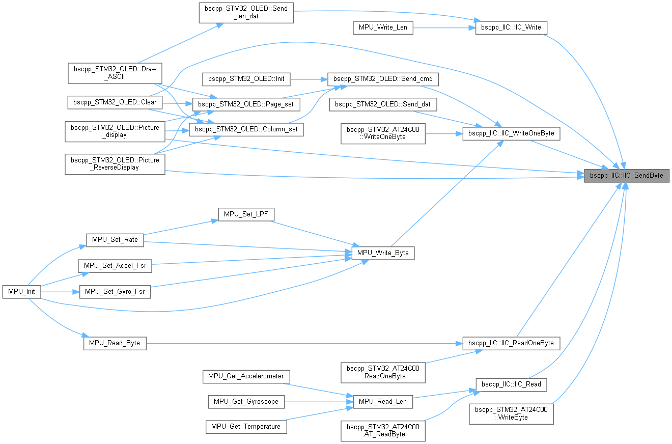
| void | IIC_SendByte (u8 byt) |
| 发送IIC一个字节信号 更多... | |
| u8 | IIC_RecByte (void) |
| 接收IIC一个字节信号 更多... | |
Protected 成员函数 | |
| virtual u8 | IIC_SCK (u8 var)=0 |
| 控制SCK管脚口 更多... | |
| virtual u8 | IIC_SDA (u8 var)=0 |
| 控制SDA管脚口 更多... | |
| virtual void | IIC_Delay (void)=0 |
| 时序中的延时 在此处短暂延时 更多... | |
IIC的基础实现方法 留下三个保护性接口需要实现,分别是控制时钟,控制数据,延时函数
在文件 bscpp_IIC.h 第 56 行定义.
|
protectedpure virtual |
使用总线接收定长数据
| id | 接收的器件地址,如0x68(MPU6050) |
| addr | 需要接收的寄存器地址起始 |
| dat | 改写的数据指针 |
| len | 数据数目 |
在文件 bscpp_IIC.cpp 第 198 行定义.


使用总线接收一个字节数据
| id | 接收的器件地址,如0x68(MPU6050) |
| addr | 需要获取数据的寄存器地址 |
在文件 bscpp_IIC.cpp 第 153 行定义.


| u8 bscpp_IIC::IIC_RecByte | ( | void | ) |
控制SCK管脚口
| var | 此处有三个状态,IIC_SET置位管脚,IIC_RESET复位管脚 |
在 bscpp_IIC_STM32 内被实现.

控制SDA管脚口
| var | 此处有三个状态,IIC_SET置位管脚,IIC_RESET复位管脚 |
在 bscpp_IIC_STM32 内被实现.

| void bscpp_IIC::IIC_SendAck | ( | u8 | ackbit | ) |
| void bscpp_IIC::IIC_SendByte | ( | u8 | byt | ) |
| void bscpp_IIC::IIC_Start | ( | void | ) |
| void bscpp_IIC::IIC_Stop | ( | void | ) |
| u8 bscpp_IIC::IIC_WaitAck | ( | void | ) |
使用总线发送定长数据
| id | 发送的器件地址,如0x68(MPU6050) |
| addr | 需要改写的寄存器地址起始 |
| dat | 改写的数据指针 |
| len | 数据数目 |
在文件 bscpp_IIC.cpp 第 177 行定义.


使用总线发送一个字节数据
| id | 发送的器件地址,如0x68(MPU6050) |
| addr | 需要改写的寄存器地址 |
| dat | 改写的数据 |
在文件 bscpp_IIC.cpp 第 136 行定义.

